-
武汉公积金租房提取额度是多少 武汉公积金租房提取额度规定
公积金除了可以申请贷款买房外,还包括提取出来使用,比如说租房提取,当然租房提取是有额度限制的,那么公积金租房提取额度是多少呢,下面我以武汉为例。...
-
武汉公积金租房提取条件 需满足这些条件
公积金除了可以申请贷款外,还可以提取出来使用,比如可以提取出来支付房租,但租房提取是需要满足一定条件的,那么公积金租房提取条件是什么呢,下面我以武汉为例。...
-
武汉租房提取公积金一次能提多少钱 规定是这样的
公积金除了可以买房外,还可以提取出来使用,比如说租房提取,当然租房提取是有额度限制的,那么租房提取公积金一次能提多少钱呢,下面我以武汉为例。...
-
北京公积金个人提取需要租房合同吗 具体情况如下
住房公积金账户余额是可以提取出来使用的,通常情况下住房公积金额度提取是需要满足一定的条件的,不同原因提取住房公积金所需要准备的资料是不一样的,另外不同地区提取公积金余额的要求也是有所差别的。那么北京公......
-
北京公积金提取租房离职了还可以提取吗 怎么规定的
一般情况下住房公积金办理租房提取手续的时候,大多是办理每三个月领取一次租房提取的,并且提取的金额通常是不能超过房租金额的。那么北京公积金提取租房离职了还可以继续提取吗?一起来了解一下。...
-
2022上海公积金租房提取额度多少 最新规定是这样的
众所周知,公积金除了可以用来办理房贷之外,还可以用来进行租房提取、装修或翻建住房提取。公积金是由单位和职工共同缴纳的,缴纳的资金会直接进入到用户的公积金账户余额里面。不同地区公积金租房提取的额度规定是......
-
可以用公积金在上海租房吗 非本地户口可以用吗
现在在外工作的用户最难的就是找房子,租房是一件很困难的事情。特别是放假非常高的城市,在这种城市用户想要买房是很困难的。自然地,如果用户工资不高的话有时候连房租都没有办法出的。那么可以用公积金在上海租房......
-
个人出租房屋需要交房产税吗 出租房屋需要什么手续
有居民名下有几套房屋,除了自己居住的一套,其余的空着也是空着,就想把房屋租出去。但不知道出租房有哪些注意事项及手续?要不要交房产税呢?那么跟着小编一起来看看吧。...
-
公积金一定要买房才能用吗 满足这些情形即可
入职一般都会缴纳五险一金,对于住房公积金,很多人都有一个疑问,我们一定要买房才能提取出来使用吗?其实并不是,像租房、用于重大疾病或者退休后等,只需满足以下条件都是可以提取的。...
-
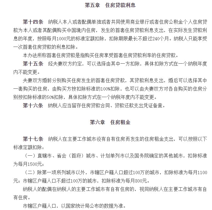
个人所得税租房和房贷哪个退税多 看是否超过这个金额
个人所得税可对住房租金和住房贷款利息进行专项附加扣除,有朋友不知道个人所得税租房和房贷哪个退税多,那么一起来了解下吧!...
